新闻动态
你的位置:一个人www在线观看高清 > 新闻动态 >
“杭州六小龙”云深处运转IPO,刚完成超5亿元C轮融资
发布日期:2026-01-01 11:31 点击次数:97
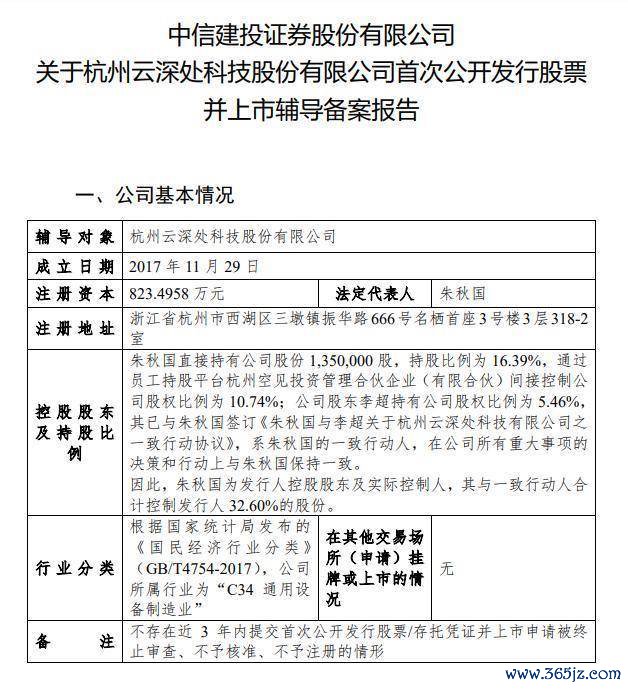
12月24日,证监会IPO相通公示系统显现,杭州云深处科技股份有限公司(以下简称“云深处”)向浙江证监局提交IPO相通备案,相通券商为中信建投。
云深处配置于2017年11月,是一家聚焦具身智能技巧变调与行业诈欺,专注于四足机器东说念主、东说念主形机器东说念主及中枢零部件的研发、分娩、销售和做事的公司。
云深处与宇树科技、游戏科学、强脑科技、深度求索、群核科技合称为“杭州六小龙”。本年7月,宇树科技与中信证券签署IPO相通契约,认真运转上市进度;至11月底,相通情景更新为“相通责任完成”。
红星老本局隆重到,12月初,云深处晓示完成超5亿元的C轮融资。由招银国际和中原基金相接领投,中国电信、中国联通旗下基金参与策略投资,云晖老本、中芯聚源、浙大基金会、首程控股等多家机构跟投,达晨财智、前海方舟、央视融媒体基金、北京机器东说念主产业发展投资基金和华映老本等老鼓吹在本轮赓续加捏。
本轮融资前,公司累计完成8轮融资,总金额超10亿元。
据《中国企业家》杂志报说念,云深处CEO朱秋国曾先容,云深处2024年营收同比增长超100%,2025年出货量瞻望达1万台级别,且国外市集占比缓缓普及。另据中商产业讨论院数据,在2024年各人四足机器东说念主市集会,云深处以18.9%的销量份额位列第二,仅次于宇树科技。

着手:红星新闻
举报/响应上一篇:浦东机场四期扩建工程新发达:遨游区一阶段工程基本完成
下一篇:没有了
